Year: 2023
Duration: 6 Weeks
Type: Mobile app, UI/UX Design
Team:
Sole Project
Role:
Research, Interviews, Voice Flow, UI Design, Animation, Video
Problem Statement
The aging population in western societies poses significant challenges and implications for society, economy, and community; senior living communities play a vital role in supporting physical,social, and psychological health, promoting personal growth and cognitive well-being for elderly individuals.

Background
The elderly population in western civilizations is experiencing rapid growth, thanks to advances in healthcare. The number of people aged 65 and over has significantly increased, and projections show it is expected to reach around 90 million in the U.S. by 2050. This demographic shift is driven, in part, by the aging baby boomer cohort, with 1 out of every 5 Americans being age 65 and older. Consequently, society faces the pressing need for substantial financial support to address this situation effectively.

Design Solution
Meet Cota: Smart voice assistant, enhancing lives in LA's vibrant senior living community. With remarkable capabilities, Cota keeps you connected with friends, conquers physical challenges, monitors well-being, and tracks medication effortlessly
Preliminary Research (Survey)
Gaining insight into the needs and emotions of our intended audience by conducting survey online
Due to the project's time constraints, I opted to conduct survey questions with individuals aged 65 and older, including my friend's parents, in order to gather the maximum amount of insights in the limited time available.
Method: Survey
Participants: 11 target users
Demographic: age 65+

Finding:
- Many elderly individuals find it a bit challenging to use smartphones.
- More than half of elderly people struggle with navigation within senior living communities.
- Elderly individuals are accustomed to using phones for making calls, sending texts, and communicating with others.
- The primary difficulties faced by older people include technology usage, mobility, and medication management.
- The most challenging activities for elderly individuals in a community are personal care, mobility, and transportation.
- Elderly people prefer to receive information either from the lobby or have it sent to their personal phones.
Persona
Identifying specific use cases through personas helps me better scope application features.

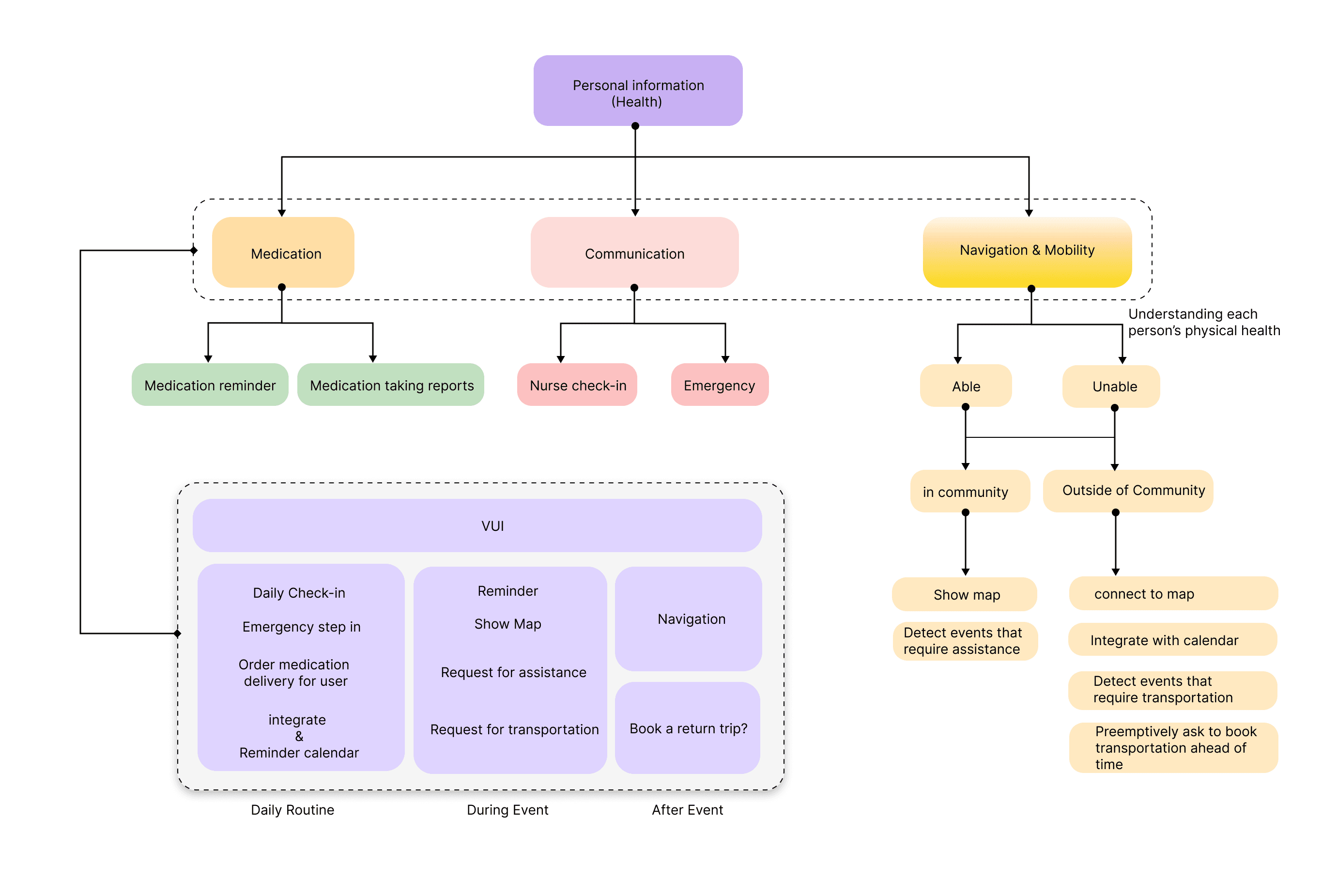
Mind Map
Create a comprehensive mind map centered around obtaining users' personal information and addressing their concerns related to medication, communication, and navigation & Mobility. Through thoughtful exploration and problem-solving, find effective solutions to address their needs with empathy and understanding.

Feature Map
Feature map that revolves around the users' pain points, where brainstorm and design unique features to effectively alleviate their challenges. By empathetically addressing each pain point, aim to create a seamless and user-centric experience that enhances their satisfaction and usability.
Furthermore, I made the strategic decision to incorporate a smart voice assistant feature, enabling users to interact effortlessly through spoken commands, eliminating the need to rely on their phones constantly. This enhancement promises to enhance user convenience and elevate the overall user experience significantly.

Traditional User interface design
After thoroughly analyzing user preferences and feature requirements, I have created a traditional phone app interface that effectively defines the app's functions and visual styles related to concerts.
Crazy 8
After conducting interviews, I engaged in a brainstorming session with Crazy 8 that invigorating and fast-paced generative exercise, designed to encourage to think broadly and creatively about the problem of focusing on users' concerns based on interviews.

Mid - fidelity Prototypes
This Mid-Fidelity prototype is that showcases the various interactions and navigation options within the Cota. It features clickable areas that allow users to seamlessly move from the sign-up page to completing the verification process and booking an event. My aim is to provide a clear and intuitive user experience that meets the needs of our target audience.

Style Guide

High-fidelity Prototypes

Smart Voice Assistant (VUI) Design
I have developed a smart voice assistant system within this app, keeping in mind the needs of our senior demographic. This thoughtful approach caters to individuals who may encounter technology barriers or physical disabilities, providing them with a seamless and efficient voice-based virtual interface to assist them effectively.
Storyboarding
Equipped with valuable insights from personas and features, I set out on a creative journey to envision the app's potential impact on users' lives. Imagine a world where users can effortlessly utilize the voice assistant, hands-free, to enhance their lives with unparalleledefficiency and convenience.

Voice Flow
I had crafting a comprehensive voice flow prototype, encompassing various functionalities such as activating the voice assistant,checking schedules, requesting assistance, booking a driver, accessing meditation tracks, and integrating an automated daily check-in system with the nurse. This thoughtful design aims to offer a seamless and user-friendly experience, enhancing convenience and support in every aspect of the app.

Voice Assistance Demonstration
Users have the convenience of summoning Cota to activate the voice assistant and seek specific assistance effortlessly.


Reflection
Throughout this project, I had the invaluable opportunity to learn and apply various tools and techniques. Internet surveys proved to be a powerful means of understanding potential users' needs and preferences, while mind maps played a crucial role in identifying the key areas requiring attention for addressing user pain points effectively. Additionally, feature maps aided me in creating a user-friendly interface and optimizing voice assistance, ensuring a seamless and enjoyable app experience for our users. Embracing these methods has enriched my skills and insights in designing user-centric solutions.